HOME
ABOUT US
PRODUCTS
CASE
首页
关于我们
产品展示
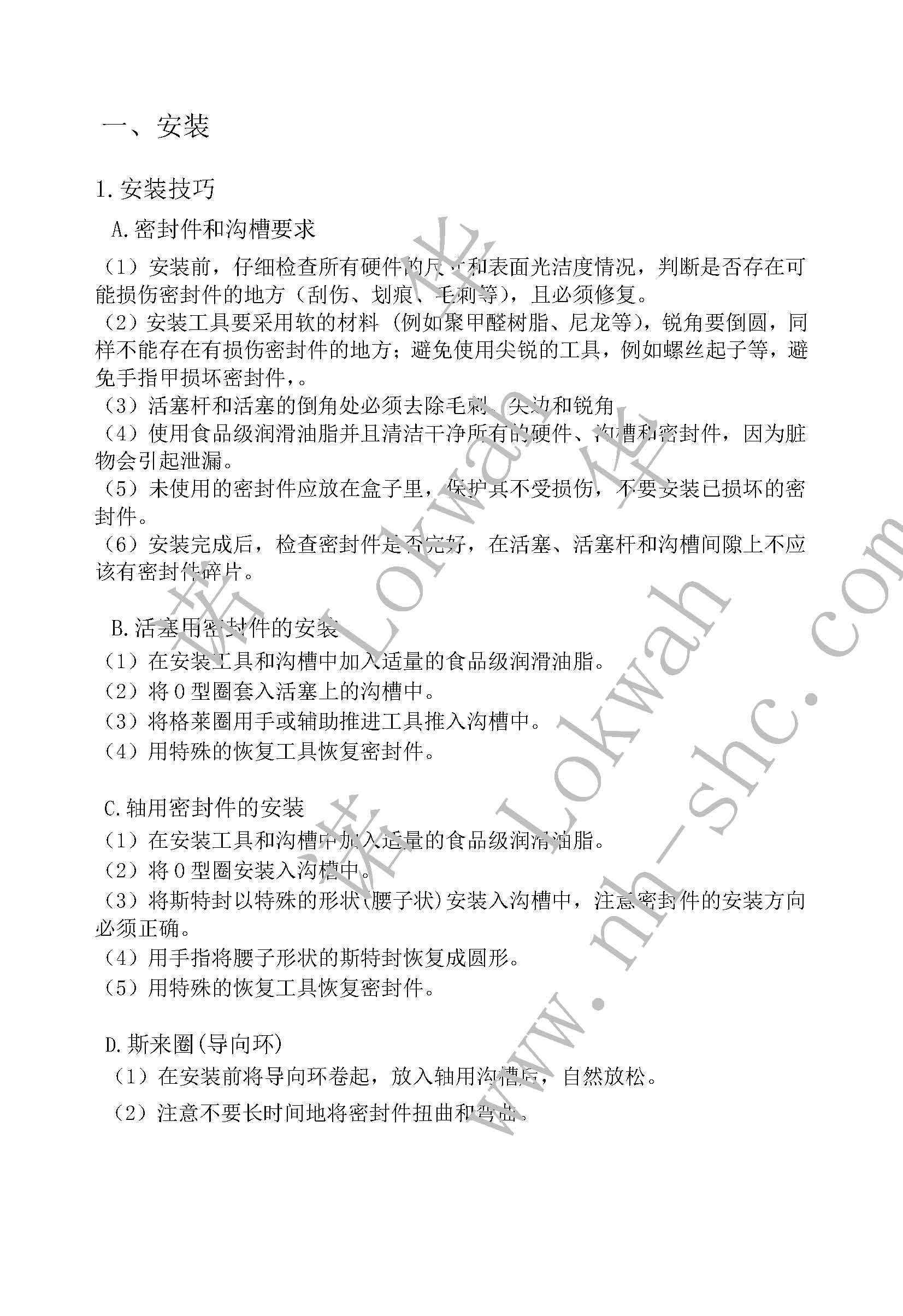
PET吹瓶机专用气缸
标准气缸
定制非标气缸
气动振动器
气液增压缸
气液增压机
气缸修理包
食品级润滑油脂
案例展示
新闻资讯
公司新闻
行业动态
人才招聘
下载中心
客户留言
联系我们
NEWS
RECRUITMENT
DOWNLOAD
MESSAGE
CONTACT US
新闻动态
DYNAMIC NEWS
PET吹瓶机气缸保养知识(二):全自动和直线式吹瓶机封口气缸保养手册
来源:
|
作者:
pmo
|
发布时间:
2019-08-15
|
1333
次浏览
|
🔊
点击朗读正文
❚❚
▶
|
分享到:
上一篇:
PET吹瓶领域的又一
下一篇:
PET吹瓶机气缸保养
公司新闻
行业动态
2